見出し部

本章では、見出し部について説明します。見出し部は、すべてのCOBOLソース・プログラムにおいて一番最初に記述する必要があります。見出し部は、プログラムの名前とプログラム情報を記述するPROGRAM-ID段落およびOPTIONAL段落で構成されます。

1. PROGRAM-ID段落

PROGRAM-ID段落には、プログラムの名前と属性を指定します。PROGRAM-ID段落は見出し部の必須構文であり、一番最初に記述する必要があります。

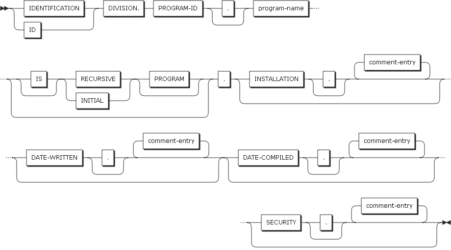
figure identification division
PROGRAM-ID段落

以下では、各設定項目について説明します。

  • program-name

    • プログラムの名前を指定します。ハイフンと0-9、英字を使用できます。少なくとも1文字以上の英字を含んでいる必要があります。

    • 次の値を設定できます。

      項目 説明

      RECURSIVE

      COBOLプログラムを再帰的に呼び出せることを表すオプションです。RECURSIVE節は、コンパイル単位で最も外側で実行されるプログラムにのみ指定することができます。再帰的なプログラムは、ネストされたサブプログラムを含めることができません。RECURSIVEが指定されている場合、それ以前に呼び出されたプログラムがまだ実行中であっても、そのプログラムの名前で再入することができます。RECURSIVEが指定されていない場合は、実行中のプログラムに再入できません。

      INITIAL

      プログラム名が呼び出されたときに、そのプログラムと、その中に含まれているプログラムを初期化することを指定します。

      以下のような場合に、プログラムは初期化されます。

      • プログラムが初めて実行されたとき

      • INITIAL節を持つプログラムが呼び出されるたびに

      • CANCELステートメントの実行後、そのプログラムが最初に呼び出されたとき

      プログラムが初期状態である場合は、以下が実行されます。

      • プログラムのWORKING-STORAG​​Eセクションの内部データが初期化されます。VALUE節が指定されている場合は、与えられたデータに初期設定されます。VALUE節が指定されていない場合は、そのデータ項目の初期値は未定の状態です。

2. オプションの段落

見出し部で、オプションの段落は以下のとおりです。オプションの段落は、省略が可能です。

区分 説明

AUTHOR

プログラムの作成者の名前を記述します。

INSTALLATION

会社の名前やプログラムが使用される場所の名前を記述します。

DATE-WRITTEN

プログラムの作成日を記述します。

DATE-COMPILED

プログラムがコンパイルされた日付を記述します。

SECURITY

プログラムのセキュリティ・レベルについて記述します。

記述された内容は、ソース・コードの情報としてのみ使用され、プログラムの実行には影響を与えません。