보안 시스템 소개

본 장에서는 보안 시스템에 대한 소개와 주요 특징, 구조에 대해 설명한다.

1. 개요

일상 생활에서 보안이라는 개념은 중요한 무엇인가가 외부 또는 내부로부터의 침입이나 훼손 등의 우려가 있을 때에 이를 차단하고 예방하기 위해서 사용된다. 이러한 보안의 개념은 컴퓨터를 사용하거나 엔터프라이즈 환경에서 사용자들의 정보를 다루고 서비스를 제공하는 데에도 유사하게 적용될 수 있다.

이때 보안의 대상이 되는 것은 사용자들의 이름과 비밀번호, 주소 등의 개인적인 정보와 함께 서비스를 제공하거나 시스템을 동작시키는 리소스로 볼 수 있으며, 각각의 시스템에서는 중요한 정보와 시스템의 리소스를 보호하기 위해서 보안 관련 소프트웨어를 사용하거나 하드웨어적인 보안 시스템을 구축하게 된다.

JEUS의 보안 서비스는 기본적으로 SPI(Service Provider Interface)에 근거하여 서비스되고 있으며, JEUS에 등록된 리소스와 사용자의 정보를 보호하기 위해서 다양한 보안 서비스를 제공한다.

본 안내서는 JEUS 보안 구조와 보안 정보 관리에 대한 일반적인 정보에 대해 자세히 설명하고 있다.

JEUS 보안 시스템은 다음의 목표를 두고 설계되었다.

  • 유연하고 교체하기 쉬운 프레임워크여야 한다.

    기존의 3rd-party 보안 메커니즘을 장착한 보안 시스템과 효율적으로 통합되고, 다양한 데이터 스토리지를 지원해야 한다.

  • 기밀성이 유지되어야 한다.

    뛰어난 해커가 좋지 않은 의도를 가지고 보안 시스템 소스를 디컴파일해도 권한이 없는 시스템에는 결코 접근할 수 없어야 한다.

  • 성능에 무리가 없어야 한다.

    시스템과 애플리케이션 코드에 보안 시스템이 관여해도 전체 성능에는 최소한의 영향만 미쳐야 한다. 일반적으로 보안이 강화될수록 성능이 떨어지는 경향이 있다. 최대한의 보안 기능을 제공하면서 가능한 한 빨리 처리할 수 있어야 한다.

  • 유지 보수를 쉽게 하고 3rd-party 보안 서비스를 쉽게 생성하기 위해 간결하고 명료한 API와 SPI가 제공되어야 한다.

  • 데이터의 내용이 보전되고 무결성이 보장되어야 한다.

  • 표준을 준수해야 한다.

JEUS 보안 시스템은 위에서 언급한 설계상의 목적을 상당히 충족하고 있다.

2. 주요 특징

JEUS 보안 시스템의 주요 특징은 다음과 같다.

  • 공개된 아키텍처와 유연한 프레임워크를 가지고 있어서 기존에 사용 중인 3rd-party 보안 시스템과 효과적으로 통합할 수 있다.

  • 동적인 Principal-to-Role, Role-to-Resource 매핑을 지원한다.

    동적인 매핑은 실제 권한 부여 매핑(Principal-to-Role, Role-to-Resource 매핑)이 런타임에 적용된다는 것을 의미한다.

    이는 다음과 같은 보안 정책을 가능하게 한다.

    • 사용자 U는 월요일부터 금요일까지 업무시간인 9시부터 5시까지 R이란 Role을 부여받는다.

    • 모든 사람이 R이란 Role을 부여받는다.

    • 아무도 R이란 Role을 부여받을 수 없다.

  • 보안 도메인(이하 도메인) 개념을 지원한다. 이는 서로 다른 Jakarta EE 애플리케이션들이 각각의 특성에 맞는 별도의 보안 서비스를 이용할 수 있게 한다.

    JEUS 시스템에서의 도메인과 보안 도메인은 서로 다른 개념이므로 혼동하지 않도록 주의한다. 시스템에서의 도메인은 서버 관리 단위를 의미하고, 보안 도메인은 보안 관리 단위를 의미한다.

  • 인증, 권한 부여, Repositories, 감사, 클러스터링 등과 같은 중요한 보안 기능에 대한 디폴트 구현을 제공한다.

  • 유연한 이벤트 핸들링 모델을 통한 보안 감사 메커니즘을 지원한다.

  • 서블릿, EJB, 애플리케이션 소스 코드 내에 직접 보안 기능을 추가할 수 있다. 이는 Subject와 Policy를 추가하는 것과 같은 단순한 보안 기능에 한해 가능하다.

  • JDK 8~21과 Jakarta Authorization 1.5 스펙을 완벽히 지원한다.

  • 본 안내서와 추가적인 JavaDoc을 통해 문서화를 충분히 지원하고 있다.

  • 다른 JEUS 모듈과 독립적이다. 따라서, JEUS 시스템에서 보안 시스템만 따로 분리하여 다른 context에 적용하기가 상대적으로 쉽다.

3. 시스템 구조

다음은 보안 시스템의 기본 아키텍처이다.

figure security system structure
보안 시스템 구조

위의 그림에서 주요 컴포넌트(Package)는 다음과 같다.

  • jeus.security.spi

    보안 시스템의 가장 핵심 부분인 보안 SPI 클래스로 중앙에 큰 박스로 구분되어 있다. 이 추상 클래스들에는 3rd-party 제품에서 구현해야 하는 추상 메소드뿐 아니라 JEUS 컨테이너를 포함한 사용자 코드에서 호출하는 메소드들도 포함되어 있다.

    현재 11개의 사용 가능한 SPI 클래스가 있으며, 각각은 인증, 권한 부여와 같은 보안의 핵심적인 기능을 담당하고 있다.

  • jeus.security.base

    왼쪽의 작은 박스로 구분되어 있으며 보안 SPI 가 참조하는 인터페이스와 구현 클래스가 포함되어 있다. 이 패키지에서 중요한 2가지 클래스는 Subject와 Policy이다.

  • jeus.security.impl.*

    아래쪽 가운데 박스로 구분되어 있으며 JEUS에서 제공하는 SPI 클래스의 디폴트 구현 클래스가 포함되어 있다. 디폴트 구현 클래스는 현재 XML 파일 Repository와 JACC Provider를 지원하고 있다.

  • jeus.security.admin, jeus.security.container

    위쪽 가운데 있는 박스로 구분되어 있으며 SPI 클래스를 호출하는 코드를 포함하고 있다.

  • Repository와 외부 보안 메커니즘

    그림의 가장 하단에 있는 것은 Repository와 외부 보안 메커니즘을 나타내고 있다.

    Repository로는 데이터베이스, LDAP 서버, XML 파일이 있다. Repository는 Subject와 Policy와 같은 보안 요소들을 영구적으로 저장할 때 사용된다.

    외부 보안 메커니즘은 인증 또는 권한 부여가 실행되는 메커니즘을 의미한다. 외부 보안 메커니즘의 대표적인 예는 JACC Provider이다. 일반적으로 Repository와 보안 메커니즘 사이의 경계를 명확히 나누기는 힘들다. SPI 구현 클래스(여기서는 jeus.security.impl.* 패키지에 포함된 클래스)가 실제 어떤 Repository와 보안 메커니즘을 적용할지 결정한다.

4. 주요 개념

본 절에서는 보안 시스템을 이해하는 데 필수적인 보안 시스템 아키텍처와 관련된 중요한 개념에 대해 설명한다.

4.1. 로그인

JEUS 보안 시스템에서 로그인은 Subject를 실행 Thread(Java Thread)에 결합시키는 것을 의미한다. 이 개념은 인증과는 다르다. 일반적으로 Subject가 실행 Thread와 결합되기 전에 인증이 일어난다. 만약 성공적으로 인증되면 로그인은 정상적으로 진행되어 Subject와 Thread가 결합하게 되지만, 인증에 실패하면 로그인은 더 이상 진행되지 않는다.

Subject가 성공적으로 로그인한 후에 로그인된 Subject를 대상으로 권한 체크가 이루어진다. 따라서, 로그인은 인증과 권한 체크, 양쪽 모두에 걸쳐있다고 할 수 있다. 로그인의 반대 개념은 로그아웃으로 현재 Subject를 실행 Thread로부터 분리하는 과정이다.

로그인 이면에는 다음과 같은 Stack 기반 오퍼레이션이 있다. 여러 개의 서로 다른 Subject로 로그인했을 경우 최근에 로그인한 Subject부터 Stack의 최상단에 쌓인다. 그 후 권한 체크에는 Stack의 최상단에 놓인 Subject(가장 최근에 로그인한 Subject)를 사용한다. 이 Subject가 로그아웃하고 나면, Stack으로부터 제거되고 바로 직전에 로그인한 Subject가 Export되어 활성화된다.

다음은 이 메커니즘에 대한 설명이다.

figure stack login base mechanism
Stack 기반의 로그인 메커니즘

JEUS 보안 시스템에서 Java Thread마다 하나의 로그인 Stack을 가질 수 있다. 이전의 보안 아키텍처와 유사하게 로그인 메커니즘은 jeus.security.impl.login.CommonLoginService에 의해 구현된다.

4.2. 인증

인증은 호출자의 신원을 파악하는 작업으로 이는 이후 권한을 체크할 때 사용된다.

JEUS 보안 시스템에서 신원은 java.security.Principal 인터페이스로 정의한 Principal을 의미한다. Subject는 이러한 Principal들을 속성값으로 저장하고 있다. Subject는 jeus.security.base.Subject 클래스를 의미하며, 로그인할 때 실행 Thread와 결합하는 주체이기도 하다. Subject는 항상 Principals과 Credentials을 보안 속성으로 포함하고 있다.

JEUS 보안 시스템에서의 Subject는 javax.security.auth.Subject 클래스가 정의하는 JAAS의 Subject와는 다른 것이다. 그러나 이 두 클래스는 많은 공통점이 있어서 한 쪽에서 다른 쪽으로 전환하는 것이 가능하고, 일부 정보를 잃더라도 Alias로 지칭될 수 있다.

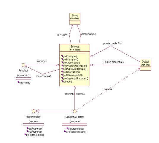
JEUS Subject는 UML로 다음과 같이 표기할 수 있다.

figure subject uml diagram
Subject UML 다이어그램

Subject는 유일한 ID인 메인 Principal을 가지고 있다. 또한 메인 Principal 외의 여러 개의 부가적인 Principal을 가질 수 있는데, 이러한 부가적인 Principal들은 다른 Subject와 공유할 수 있다(따라서, 부가적인 Principal을 그룹 Principal이라고도 한다).

Subject는 또한 public 또는 private credentials을 가질 수 있다. Credential은 보통 Subject의 신원을 확인하거나, 특정 정보를 전달하려는 목적으로 사용되는 증빙 자료이다. 대표적인 private credential은 패스워드가 있고, public credential은 디지털 인증서가 있다.

Subject는 소위 CredentialFactory를 사용하여 Credential들을 생성한다. Subject의 refresh()라는 메소드가 실제 CredentialFactory로부터 Credential을 얻어 와서, 이를 public 또는 private credential set에 추가한다.

Subject는 반드시 하나의 도메인에 속해야 한다는 것에 주의한다. 도메인 A에 속하는 Principal "user1"은 도메인 B에 속하는 Principal "user1"과는 별개의 것이다.

4.3. 권한 체크(부여)

JEUS 보안 시스템에서 권한 체크는 이미 성공적으로 인증된 Subject가 특정 액션을 실행시킬 권한이 있는지 여부를 확인하는 것이다.

권한 체크는 보통 시스템 레벨에서 일어난다. 특정 Subject(보통 administrators)가 JEUS 서버를 기동 또는 종료시킬 권한을 가지고 있는지 여부를 체크하는 것이다. 또한 권한 체크는 애플리케이션 레벨에서도 일어난다. 원격지 호출자가 특정 애플리케이션 컴포넌트(특정 EJB 메소드의 실행, 특정 Servlet 호출)에 접근할 수 있는지 여부를 JEUS 엔진에서 확인하는 것은 여기에 해당한다.

Jakarta EE에서와 마찬가지로 JEUS 보안 시스템에서 권한 부여는 Role-Based 메커니즘이다. 즉, Jakarta EE 애플리케이션 Assembler 또는 개발자가 Role에 따라 보안 설정(security restriction)을 하면 시스템 관리자가 애플리케이션을 deploy하면서 실제 시스템의 Principal을 논리적인 Role에 매핑한다.

Role-Based 접근방법은 Jakarta EE 애플리케이션에서 뿐만 아니라 JEUS 시스템과 관련된 권한 체크에도 사용된다는 것에 주의한다.

더 나아가 JEUS 보안 시스템에서 개개의 권한 매핑을 Permission(실제 java.security.Permission의 서브 클래스)이라 한다. 예를 들어 Principal "user1"은 "R"이라 불리는 Role에 접근할 수 있는 RolePermission을 가지고 있다고 가정한다(이를 "user1"은 Role "R"에 포함되어 있다고 한다).

그리고 Role "R"은 Resource "jndi" 리소스에 접근해 Action "lookup"을 실행할 수 있는 Resource Permission을 가지고 있다고 가정한다.

다음은 이러한 개념에 대한 설명이다.

figure role base permission check
Role 기반 Permission 체크

위 그림에서 보듯이 Principal과 Role만이 실제 물리적 실체로서 모델링된다. 그림에서 리소스를 감싸고 있는 원은 점선으로 표시되어 있는데, 리소스는 실제 권한 부여 시스템에서 물리적으로 모델링되는 부분이 아닌 암시되는 부분이기 때문이다.

“RolePermission”과 “ResourcePermission”은 실제로는 각각 jeus.security.resource.RolePermission 클래스와 jeus.security.resource.ResourcePermission 클래스의 인스턴스를 나타낸다. 이 두 클래스는 java.security.Permission 추상 클래스로부터 확장된 대표적인 클래스들로 이들 외에도 다양한 Permission 클래스의 서브 클래스들이 있다.

다시 한 번 정리하면, Principal은 여러 개의 RolePermission을 가지고 있고 각 RolePermission은 특정 Role이 Principal을 포함하는 것을 허용한다. 다시 Role도 여러 개의 ResourcePermission을 가지고 있는데, 각 ResourcePermission은 해당 Role이 특정 리소스들에 대해 특정 액션들을 취할 수 있도록 허락한다. 따라서 Principal-Role-Resource를 연결해서 생각해 보면, 어떤 Principal이 특정 리소스에 대한 특정 액션을 실행할 수 있을지 여부를 판단할 수 있다.

위의 그림에서 Principal "user1"은 실선으로 RolePermission을 소유하고 있다(owns)라고 표시되어 있다. 그러나 RolePermission은 대각선으로 Role "R"을 암시하고 있다(implies)고 표시되어 있다. "암시하다"라는 말은 둘 사이의 관계가 정적이지 않다는 뜻으로 때때로 매핑될 수도 있고, 그렇지 않을 수도 있음을 말한다. 즉, 런타임에 RolePermission이 해당 Role을 암시할지 여부는 동적으로 결정된다는 의미이다.

실제로 RolePermission의 implies(Permission p) 메소드에 의해 결정되는데 implies() 메소드가 true를 리턴하면 RolePermission이 Role "R"을 암시하고, false를 리턴하면 암시하지 않는다. 따라서 전자의 경우에는 Principal "user1"이 Role "R"에 포함되지만, 후자의 경우에는 포함되지 않는다. 같은 논리가 Role "R"과 Resource "jndi" 사이에도 성립된다.

Permission에 대한 자세한 내용은 J2SE JavaDoc에서 java.security.Permission 부분을 참고한다.

위의 정보를 바탕으로 동적인 매핑을 구현하기란 실제 어려운 일이 아니다. 단지 implies() 메소드의 구현을 변경하면, 특정 조건하에서만 Permission이 Role 또는 Resource를 암시하도록 만들 수 있다. 예를 들어 동적인 매핑을 이용해서 Principal "user1"이 업무 시간(9시부터 5시) 동안만 Role "R"에 포함되게 구현할 수 있다. 이는 새로운 RolePermission 서브 클래스(이하 TimeConstrainedRolePermisson)를 생성하고, implies() 메소드 내에서 시간 제약과 관련된 코드만 작성하면 된다.

예로 오전 1시 30분의 Role오전 10시 30분의 Role을 보기 바란다.

figure am 1h 30m role
오전 1시 30분의 Role

오전 10시 30분의 Role에서 보듯이 오전 1시 30분에는 Principal "user1"은 Role "R"의 권한이 없다.

figure am 10h 30m role
오전 10시 30분의 Role

TimeConstrainedRolePermission은 두 가지 값인 Name과 Actions를 가지고 있다. Name은 Target Role의 이름인 "R"이고, Actions는 유효한 시간(9시부터 5시까지)을 나타내고 있다. Name과 Actions는 대부분의 java.security.Permission 구현 클래스의 변수들로 선언된다.

기본적인 Permission-Based 매핑과는 별도로 권한 부여 시스템에서 모든 Permission은 다음 3가지 카테고리 중에 하나에 속한다.

구분 설명

Excluded Permission

누구도 해당 Permission에 대한 허가를 가질 수 없다.

예로 Resource "RSC"에 대한 접근을 Excluded Permission으로 설정했다면, 아무도 Resource "RSC"에 접근할 수 없게 된다.

Excluded Permission은 Unchecked Permission보다 우선순위가 높다.

Unchecked Permission

누구나 해당 Permission에 대한 허가를 가질 수 있다.

예로 Resource "RSC"에 대해 Unchecked Permission이 설정되어 있다면, Role에 상관없이 누구나 Resource "RSC"에 접근할 수 있게 된다.

Unchecked Permission은 Excluded Permission보다 낮은 우선순위를 가지나, Checked Permission보다 높은 우선순위를 가진다.

Checked Permission

특정 Principal이나 Role에만 허가된 Permission으로 지금까지 계속 설명한 Permission이 여기에 해당한다.

이에 대한 몇 가지 예제들은 다음에 더 살펴본다.

JEUS 보안 시스템에서 모든 Permission 매핑들은 jeus.security.base.PermissionMap 클래스를 구현한 클래스이다. PermissionMap 클래스는 다시 jeus.security.base.Policy 클래스에 포함된다.

Policy는 2가지 종류의 PermissionMap을 가지고 있다.

  • Principal-to-Role Map(Role Policy0)

  • Role-to-Resource Map(Resource Policy)

이들은 각각 Principal-to-Role 매핑과 Role-to-Resource 매핑을 나타낸다. 각 PermissionMap은 다시 위에서 언급한 3가지 종류(Excluded, Unchecked, Ckecked)의 Permission들을 포함하고 있다. Checked Permission의 경우 Permission과 RolePermissionMap은 Principal이나 Role을 매개로 결합되어 있고, Policy와 ResourcePermissionMap은 Context ID(권한 체크가 일어나는 범위를 나타낸다)를 통해 결합되어 있다.

다음은 Policy와 PermissionMap의 UML 다이어그램을 나타낸다.

figure policy to permissionmap uml diagram
Policy와 PermissionMap의 UML 다이어그램

이상에서 언급한 내용이 다음 그림에 요약되어 있다.

figure policy example about principal role map and role resource map
하나의 Principal-to-Role Map과 2개의 Role-to-Resource을 가진 Policy 예제

해당 Policy는 하나의 Principal-to-Role Map(필수 사항)과 각각의 Context ID가 "A"와 "B"인 2개의 Role-to-Resource Map을 포함하고 있다. 3가지 PermissionMap은 다음과 같은 Permission set을 가지고 있다.

  • Excluded Permissions

  • Unchecked Permissions

  • Checked Permissions

박스 내의 타원은 Name과 Action을 가진 실제 Permission 인스턴스(Name: Action)를 나타내고 있다.

Context ID가 "A"이고, Principal이 "user1"인 Subject가 "JNDI"에 접근해서 "modify"라는 액션을 실행하고 싶다고 가정했을 때 과연 "user1"은 원하는 액션을 실행할 수 있을까?

권한 부여 시스템은 이 요구사항을 다음과 같은 방식으로 풀어나간다.

  1. 이름이 "JNDI"이고 액션이 "modify"인 새로운 ResourcePermission(RSP)을 생성한다.

  2. RSP는 Context ID "A"와 Principal "user1"과 함께 Policy에 넘겨진다.

  3. Context ID "A"에 대한 Role-to-ResourcePermissionMap이 Policy에서 선택된다.

  4. Policy는 PermissionMap "A"의 Excluded Permission에 RSP가 포함되는지 체크한다. 체크 결과 RSP는 Excluded Permission이 아니다.

  5. Policy는 PermissionMap "A"의 Unchecked Permission에 RSP가 포함되는지 체크한다. 체크 결과 RSP는Unchecked Permission이 아니다.

  6. Policy는 PermissionMap "A"의 Checked Permission에 RSP가 포함되는지 체크한다. 체크 결과 RSP는 Checked Permission 중에 하나이다.

  7. Policy는 RSP를 암시하는 Permission의 소유자를 알아낸다. "Administrator"라 불리는 Role이 바로 소유자이다.

  8. Policy는 "Administrator"라는 이름을 가진 RolePermission(RLP)을 생성한다.

  9. Policy는 Principal-to-RolePermissionMap을 꺼내온다.

  10. Policy는 Principal-to-RolePermission의 Excluded Permission에 포함되는지 체크한다. 체크 결과 RLP는 Excluded Permission이다.

  11. Policy는 "Administrator"라는 Role이 Excluded Permission이므로 누구도 접근할 수 없다는 결론을 내릴 수 있다. 따라서, 전체 권한 체크 과정은 종결되고, "DENIED"라는 결과가 리턴된다.

"user1"이 "Administrator" Role에 매핑되어 있지만, "Administrator" RolePermission이 Excluded Permission이므로 "user1"을 포함한 누구도 "Administrator" Role에 접근할 수 없게 된다. 이는 Excluded Permission이 Unchecked Permission과 Checked Permission보다 우선순위가 높기 때문이다.

위에서 설명한 대로 차근 차근 과정을 따라가 보면 다음 권한 체크 질의가 어떻게 풀릴지 알 수 있을 것이다.

Principal Operation Context Outcome

user1

JNDI:lookup

A

GRANTED

user1

JNDI:modify

A

DENIED

user1

JEUS:boot

A

DENIED

user1

JEUS:boot

B

GRANTED

Anonymous

JNDI:lookup

A

GRANTED

Anonymous

JNDI:lookup

B

DENIED

Anonymous

JEUS:boot

A

DENIED

Anonymous

JEUS:boot

B

DENIED

4.4. 보안 감사

보안 감사는 일반적으로 보안과 관련된 이벤트(인증 실패, 런타임 예외 발생)를 포착하여 적절히 처리함으로써 전반적인 보안 품질을 향상시키는 것이다.

JEUS 보안 시스템은 보안 이벤트를 기반으로 하는 단순하지만 유연한 보안 감사 메커니즘을 특징으로 한다. 주요한 이벤트가 발생할 때마다(인증 실패, 권한 부여 실패, 관심도가 높은 기타 이벤트) 이벤트는 미리 등록된 이벤트 핸들러에 포착된다. 커스텀 핸들러 구현 클래스는 이에 적절하게 대응한다.

예를 들어 한 번에 연속적으로 너무 많이 인증에 실패할 경우 해당 Subject의 Credential에 Lock을 걸도록 할 수 있다.

4.5. 서비스와 SPI

보안 시스템에서 실제 보안 기능을 구현하고 있는 클래스를 서비스라고 한다. 즉, 서비스는 특정 보안 기능(인증, 권한 부여, 네트워킹, 기타)을 제공하는 SPI를 구현한 클래스이다.

SPI는 jeus.security.spi 패키지에 포함되어 있는 추상 클래스이다. 커스텀 보안 기능을 구현하기 위해 SPI 클래스를 다양하게 확장하고 구현할 수 있다. SPI를 확장한 서브 클래스가 바로 서비스이다.

보안 시스템에서 서비스 인스턴스는 각각이 특정 보안 기능을 제공하는 독립적인 실체로 간주된다. 그러나 종종 서비스는 다른 SPI를 호출하기도 하기 때문에 서비스 간의 어느 정도 의존성은 존재한다. 서비스를 초기화하기 위해 모든 서비스는 "key-value"로 이루어진 한 쌍의 속성값을 전달받는다. 이러한 데이터는 설정 파일을 사용해서 저장해둘 수도 있다.

모든 서비스는 선택사항으로 JEUS 관리 시스템에 보고할 JMX Bean을 정의하기도 한다. JMX MBean은 보통 Service.getMBeanInfo() 메소드로부터 리턴받은 MBeanInfo를 기반으로 생성된다.

또한 모든 서비스는 생성(created)과 소멸(destroyed) 상태를 가지고 있다 . 이 두 상태 간의 전이는 create()와 destroy()가 불려질 때 발생한다. 이 메소드를 호출하면 실제 추상 메소드인 doCreate()와 doDestroy() 메소드가 호출된다. 이 추상 메소드들은 서비스 서브 클래스에서 구현되는데, 서비스를 초기화하고 서비스를 정리하는 작업을 포함한다.

figure service status
서비스의 2가지 상태

다음은 jeus.security.spi 패키지에 포함되어 있는 다양한 SPI 클래스와 서비스 클래스들을 클래스 다이어그램을 사용해 보여주고 있다.

figure srvice classes spi subclasses
서비스 클래스와 SPI 서브 클래스들

런타임에 서비스 인스턴스는 SecurityInstaller 싱글톤 클래스에 의해 생성된다. 단순하게 SecurityInstaller를 구현한다면 서비스를 프로그램에서 직접 생성하는 코드만 작성하면 되겠지만, 더 유연하고 정교하게 서비스를 생성하는 방법이 있다. 서비스 클래스명과 속성값을 특정 설정 파일에 저장해 놓고 파일로부터 설정 정보를 읽어들여 서비스 인스턴스를 만들고 초기화하는 방법이다. 디폴트 SecurityInstaller 구현 클래스는 후자의 접근법을 도입하였으므로 쉽고 유연한 방법으로 서비스를 보안 시스템에 추가할 수 있다.

단순히 JEUS 보안 시스템 기능만을 사용할 때에는 서비스나 SPI 아키텍처를 모두 이해할 필요는 없다.

4.6. 도메인

보안 도메인(Security Domain)은 보안 서비스 인스턴스의 집합이라 할 수 있다. 하나의 보안 시스템에 여러 개의 도메인이 동시에 있을 수 있다. 도메인 개념의 배경에는 서로 다른 애플리케이션이나 JEUS 서브 시스템이 각각 별도의 보안 서비스를 사용하도록 하는 데 있다. 도메인은 보안 서비스를 각 애플리케이션별로 분리하는 역할을 한다.

예를 들어서 JEUS 시스템만 사용하는 특별한 도메인을 설정할 수 있다. JEUS가 사용하는 도메인을 SYSTEM_DOMAIN이라고 한다. 이 도메인은 JEUS를 관리하는 데 사용하는 Subject와 Policy를 포함하고 있다. SYSTEM_DOMAIN에 서버를 부트 또는 다운할 수 있는 "administrator"라는 메인 Subject에 대한 사용자 정보를 설정할 수 있을 것이다.

또 다른 성격의 도메인으로 deploy된 특정 Jakarta EE 애플리케이션에서만 사용하는 도메인을 설정할 수 있다. 이를 APP_DOMAIN이라 한다. APP_DOMAIN도 "administrator"라는 사용자 정보를 설정할 수 있지만, JEUS의 "administrator"와는 Permission이 다르다. 또한 도메인별로 Repository 메커니즘을 다르게 설정할 수 있다. 가령 SYSTEM_DOMAIN이 사용자 정보를 XML 파일에 저장하는데 반해, APP_DOMAIN은 원격지에 있는 데이터베이스를 사용해서 Subject에 대한 사용자 정의를 읽고 쓰도록 설정할 수 있다.

다음은 도메인 개념을 보여주고 있다.

figure application and subject repository for domains
다른 애플리케이션과 다른 Subject Repository를 사용한 2개의 도메인

도메인을 별도로 설정할지 여부는 선택사항이다. 만약 도메인을 별도로 설정하지 않는다면 SYSTEM_DOMAIN이 사용된다.

도메인명은 모두 대문자로 쓰고 "_DOMAIN"으로 끝나는 것이 보통이다. 이것은 반드시 지켜야 되는 것은 아니고 추천되는 명명법이다. 앞으로 이 문서에서 도메인이라 함은 모두 보안 도메인을 말하는 것이다. 보안 도메인은 Jakarta EE 서버 도메인과는 상관없는 별개의 개념이다.

다음과 같이 JEUS는 기본적으로 SYSTEM_DOMAIN과 SHARED_DOMAIN 2개의 도메인을 사용한다.

  • SYSTEM_DOMAIN

    표준 관리 툴을 사용하여 JEUS 서버를 관리하는 데 사용되는 도메인으로 기동과 종료같은 JEUS 서버를 관리하는 "administrator" 계정과 Permission을 포함하고 있다. 기본적으로는 Jakarta EE 애플리케이션도 이 도메인을 사용하며 설정을 통해 변경 가능하다.

  • SHARED_DOMAIN

    특별한 도메인으로 SHARED_DOMAIN에 설정된 보안 서비스는 다른 모든 도메인과 공유된다. 따라서, SHARED_DOMAIN은 모든 다른 도메인에서도 공통적으로 적용 가능한 보안 서비스를 포함하고 있어야 한다.

애플리케이션에 JEUS 시스템에서와 다른 보안 서비스를 사용하려면 별도의 도메인을 생성하고 domain.xml에 해당 내용을 적어 주어야 한다. 보안 도메인의 생성 및 설정은 보안 시스템 설정을 참고한다.

5. 성능 향상과 수준 향상

기본적으로 성능과 보안은 항상 타협의 대상이다. 보안이 강화되면 성능이 떨어지는 경향이 있기 때문에 보안 시스템이 가져야 하는 특징과 충돌되는 부분도 있다. 보안과 성능의 수준을 조절하여 각 업무의 특성에 따라 합리적으로 설정한다.

5.1. 성능 향상

본 절에서는 보안 시스템을 사용하면서 JEUS 서버 전체에 미치는 성능의 영향력을 최소화시키는 방법을 설명한다.

보안 시스템의 전반적인 성능을 향상시키는 방법은 다음과 같다.

  • JEUS 도메인에서 Secured Connection을 사용하지 않는다.

    Secured Connection은 일반 소켓에 암호화된 패킷을 담아 사용하게 된다. 그러므로 일반 소켓 통신을 할 때보다 더 많은 데이터를 전송하게 되어 네트워크를 많이 사용하게 된다.

    JEUS 도메인에서는 Secured Connection을 사용하지 않도록 하는 것이 성능을 향상시킨다.

  • JEUS SecurityManager를 사용하지 않는다.

    SecurityManager를 사용하지 않으면 불필요한 연산을 수행하지 않게 된다. Security를 사용하지 않는다는 것은 Authorization을 사용하지 않는다는 의미이다(Authentication은 반드시 사용해야 한다).

  • Non Blocking I/O를 사용한다.

    Non-Blocking I/O를 사용하여 네트워크의 블록 현상을 줄인다. Non Blocking I/O는 네트워크를 통하여 I/O가 발생할 때 다음 I/O가 발생하기를 기다리는 블록(Block) 현상을 없앤 것이다.

    따라서 각 커넥션마다 I/O를 위한 Thread가 별도로 필요하지 않기 때문에 CPU 사용량이나 FD의 개수도 줄게 된다. Non Blocking I/O는 JEUS에서 기본으로 사용하고 있다. 그러므로 Blocking I/O보다 높은 성능을 낸다.

5.2. 수준 향상

본 절에서는 성능을 희생하더라도 보안 시스템에서 전반적인 보안 수준을 향상시키는 방법에 대해 설명한다.

JEUS의 전반적인 보안 수준을 향상하기 위한 방법은 다음과 같다.

  • 전역 시스템 패스워드를 설정한다.

  • JEUS 보안 도메인에서 Secured Connection을 사용한다.

    네트워크 보안 서비스가 Secured Connection(보통 SSL/TLS로 보호되는 커넥션)을 이용하도록 설정한다. 이 설정의 목적은 누군가가 네트워크를 도청하고 있다가 민감한 정보를 가져가는 것을 방지하는 것이다. 디폴트 네트워크 서비스를 사용할 때 Secured Connection을 설정하는 방법은 참고 자료를 확인한다.

  • 저장된 Subject와 Policy를 권한이 없는 접근으로부터 보호한다.

    Subject에 대한 사용자 정보와 Policy 저장소를 권한이 없는 접근으로부터 보호하는 것은 필수적인 일이다. 이는 사용하는 저장소의 종류에 따라 다음과 같이 방법이 달라진다.

    • 데이터베이스를 사용하고 있다면 Subject에 대한 사용자 정보와 Policy를 저장하고 있는 테이블은 데이터베이스 측에 설정된 인증과 권한 부여 과정을 통해 보호될 수 있다. 또한 JEUS 보안 저장소와 데이터베이스 간의 커넥션을 SSL 등을 사용해서 보호하도록 한다. 설정하는 방법은 해당 데이터베이스 문서를 참고한다.

    • 보안 관련 정보를 accounts.xml, policies.xml과 같이 XML 파일에 저장해 두었다면, 이러한 파일에 접근할 수 있는 Permission을 별도로 생성하고, JEUS 보안 시스템과 administrators만이 이 파일에 접근할 수 있도록 해야 한다. 만약 파일 저장소에 상관없이 암호화를 지원한다면 이를 사용한다. 어떻게 파일에 보안을 적용할 것인가에 대한 정보는 해당 저장소에 대한 문서를 참고한다. 이 파일에 대한 읽기, 쓰기 권한을 설정하는 것은 해당 운영체제의 매뉴얼을 참고한다.

  • 보안 감사 메커니즘을 도입한다.

    시스템에서 발생한 보안 이벤트를 로그에 기록하고, 주기적으로 로그 내용을 살펴보면 전체적인 보안 수준을 향상시킬 수 있다. JEUS 보안 감사 메커니즘은 보통 jeus.security.spi.EventHandling Service SPI 클래스를 사용해서 구현된다. 로그 파일을 권한이 없는 접근으로부터 보호해야 한다. 다양한 보안 감사 메커니즘에 대한 설명은 참고 자료를 참고한다.

  • Java SE SecurityManager를 사용한다.

    JEUS 시스템의 견고성을 높이고 악의적인 EJB와 서블릿 코드로부터 JEUS를 보호하기 위해서 Java SE SecurityManager를 설정한다. 자세한 내용은 Java SE SecurityManager 설정을 참고한다.

  • 3rd-party 보안 메커니즘을 사용한다.

    민감한 정보가 다루어지는 실제 환경(은행 업무 애플리케이션 등)에서는 JEUS 본래의 보안 시스템과 더불어 방화벽이나 VPNs(Virtual Private Networks)와 같은 추가적인 보안 요소들을 설치하는 것을 권장한다.

  • 운영체제 자체에 보안을 설정한다.

    JEUS가 동작하는 운영체제의 종류에 상관없이 운영체제를 보호하는 몇 가지 가이드 라인이 있다.

    • JEUS가 설치된 머신들에 대한 물리적 접근을 제한한다. 예를 들면 머신들을 한 곳에 두고 자물쇠로 채운다.

    • 신뢰가 확보된 관리자(administrator)만이 JEUS 파일과 프로세스에 접근할 수 있도록 프로세스 권한이나 파일 권한을 설정한다. 자세한 내용은 해당 운영체제 매뉴얼을 참고한다.

    • 최신 보안 패치가 적용된 운영체제로 업그레이드한다.

    • 주기적으로 안티 바이러스 소프트웨어를 작동시킨다.

    • 모든 보안 관련 문서들을 안전하게 보관한다. 예를 들면 패스워드가 적힌 문서를 자물쇠가 달린 캐비닛에 보관한다.